当前位置 首页 > 专题专栏 > 行政执法公示 > 事前公开  
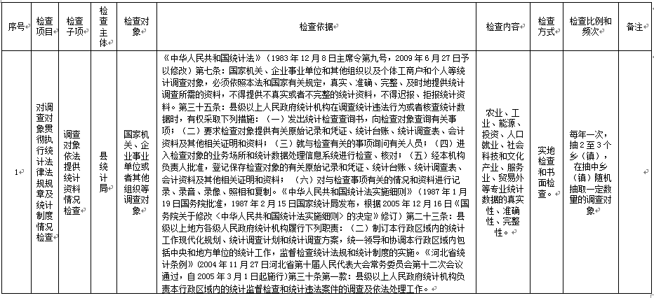
怀安县统计局行政执法随机抽查事项清单
  发布时间:2017-12-19   信息来源:统计局